Exploring Capability Mapping and Analysis

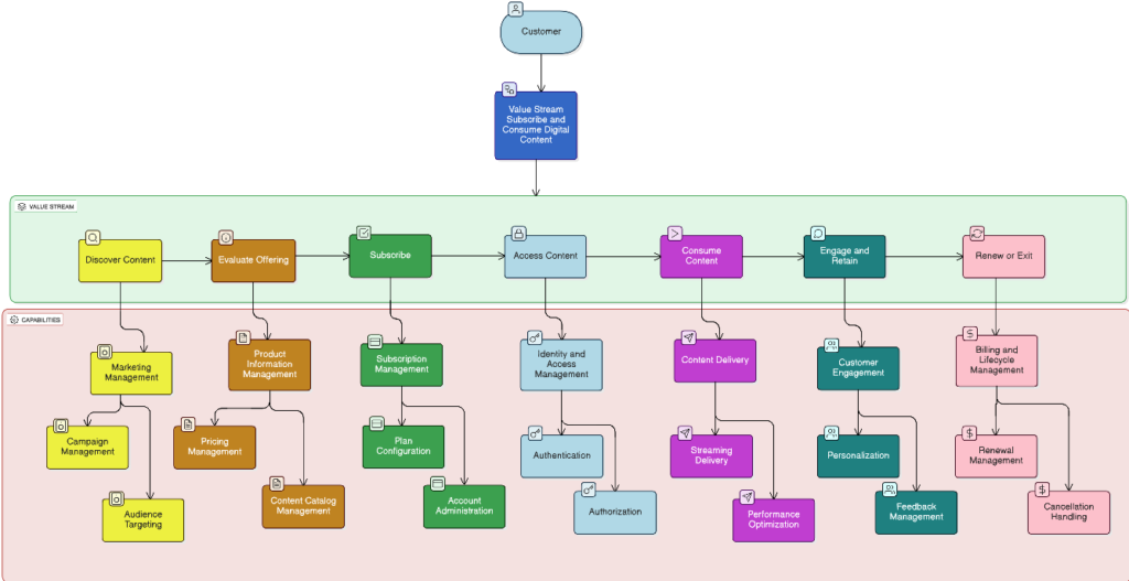
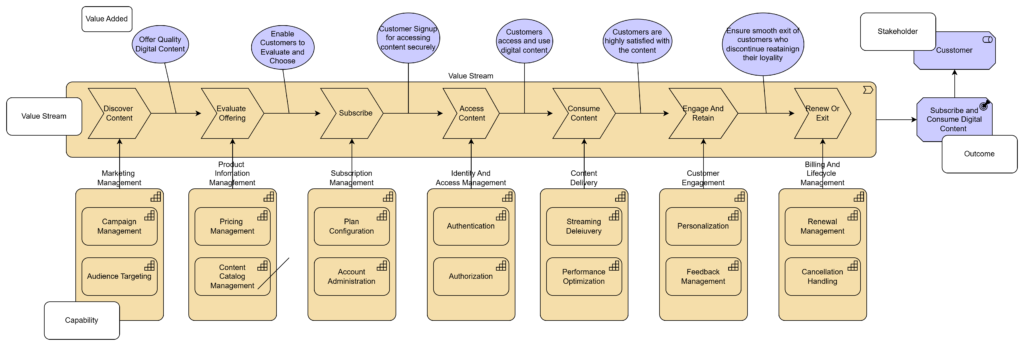
Value Streams and Capability Mapping

This structured approach ensures a smooth and engaging experience for customers throughout their digital content journey.

Capability Analysis

While each of this could be a subject for a blog itself, we will discuss Heat Map Analysis which are very common and low effort analysis

Capability Heat Map Analysis

The evaluation was done on following scoring

Scale: 1-5 for each dimension

Heat Zone Thresholds (Based on 1-5 Scale)

Complete Capability Assessment Matrix (9 Capabilities × 8 Dimensions)

Conclusion


Scroll to Top