
Background
In this is blog, we are not attempting to give recommendation for business capability that we are going to evaluate. Instead, we will focus on methodologies, approach and techniques that can be adopted for a typical evaluation of any business capability. In the early stages of analysis when our choices are many, and we would want to narrow down to a set of products or solutions to enable us to evaluate in more concrete involving product trails, use case demonstrations , performance testing so on and so forth.
We will consider Subscription Management Capability, for our discussion. We had also, earlier in our article – Exploring Capability Mapping and Analysis – used subscription management as an example in our discussion around capability and enterprise architecture
Initial Analysis
initial analysis of the business capabilities as explained in the first article – Exploring Capability Mapping and Analysis – covers mainly Value Stream and the capabilities that make up the value stream. Once we have a very good idea of the context, business processes and requirements, we can proceed to evaluate the capabilities. Most of the time, the business case around evaluation may be about one or more capabilities, in which case we have target candidates for evaluation. If the analysis covers many capabilities, we would need to prioritize our capabilities that we must focus on . This can be done with discussion and in mutual consent with the stakeholders. If we were to need to prioritize at this stage, we can follow any systematic methodology, some of which are given below
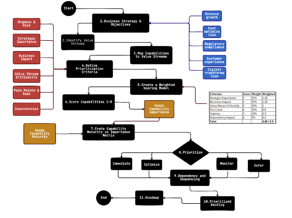
Capability Prioritization
In the following diagram, Capabilities are prioritized using a structured, business-driven approach.
- It starts by aligning capabilities to strategic goals and value streams to identify which ones directly impact business outcomes.
- Then it applies a weighted scoring model (e.g., strategic importance, business impact, urgency, pain points, dependencies) to rank capabilities objectively.
- This is overlaid with a maturity assessment to highlight high-importance, low-maturity capabilities as top priorities.
- Finally, dependencies and sequencing are dome, and results are validated with stakeholders to produce a clear, time-phased capability roadmap (Now / Next / Later).

Another method is by using RICE Framework, as shown in the flowchart below. The 6-step systematic approach prioritizes capabilities by:
- Scope – List all candidate capabilities, group related ones, and map dependencies
- Score – Rate each capability on four dimensions (1-10 scale):
- Reach: How broadly does it matter?
- Impact: What’s the consequence if it fails/succeeds?
- Confidence: How well can you evaluate it?
- Effort: What resources does evaluation require?
- Calculate – Apply the formula:
Priority = (Reach × Impact × Confidence) ÷ Effort - Adjust – Apply contextual filters like regulatory must-haves, strategic alignment, and sequencing logic
- Tier – Organize into three groups: immediate (top 3-5), near-term (next 5-10), and future backlog
- Validate – Check for gaps, biases, and faulty assumptions; iterate if needed before execution
The framework balances multiple competing factors (importance, feasibility, risk, resources) into a quantitative priority score, then refines it through qualitative judgment to create an actionable roadmap.

Evaluating Business Capability
A typical methodology to evaluate a specific Business Capability at a very high level is shown in the following flowchart. We have discussed the tasks that are in the black in our previous article and here we will be focusing our discussion on tasks in the pink box

Lets consider Subscription Management Capability and examine how we can use this approach to evaluate it
Subscription Management
The Subscription (Recurring Billing) capability enables an organization to monetize products and services through recurring charges. It supports the end-to-end lifecycle of a subscription—from plan definition and customer enrollment to billing, renewal, modification, and termination—ensuring predictable revenue and scalable monetization. The key characteristics of a subscription management systems are
- Plan & Pricing Management: Fixed, tiered, usage-based, and hybrid pricing models
- Subscription Lifecycle Management: Create, upgrade, downgrade, pause, renew, cancel
- Billing Automation: Recurring invoicing, proration, discounts, credits
- Payment Handling: Payment methods, retries, dunning, refunds
- Revenue Recognition: Compliance with accounting standards
- Tax & Compliance: Sales tax, VAT, GST handling
- Analytics & Reporting: MRR, ARR, churn, LTV, renewal rates
- Integration: CRM, ERP, payments, identity, and entitlement systems
Step 1 : Analyze and Understand the Capability
There are many articles and reviews available for the Subscription Management and Recurring Billing software online. One can go through them to understand the business landscape, context, product requirements and specifications etc. At a very high level these products supports the value stream from letting Customer Discover/Evaluate products (Supports trials, promotions, pricing transparency), subscribe them (Enables plan selection, account setup, payment capture), let them access and consume the products in a secured manner (Drives entitlements and access rights), engages and retain (Supports upgrades, add-ons, loyalty incentives) and finally renew or exit (Automates renewals, manages cancellations and refunds). A archimate diagram explaining the context is given below

Step 2: Understand Market Standards and Products Evaluations of the Capability
Of the various references, business usually rely on publications from leading research organizations like Gartner, Forrester, IDC etc. These organizations conduct deep research of the business, security, compliance requirements, markets, product, suppliers, business process and publish them for consumption. The following research published by Gartner and Forrester were considered for this article
- Critical Capabilities for Recurring Billing Applications – Gartner
- Gartner’s Magic Quadrant for Recurring Billing Applications
- The Forrester Wave™_ Recurring Billing Solutions
A snapshot of Gartner’s Magic Quadrant for Recurring Billing Applications and The Forrester Wave™ Recurring Billing Solutions is given below


Gartner Critical Capabilities for Subscription Platform
| Features | Critical Capabilities | Use Cases |
|---|---|---|
| Ingest orders and service contracts. | Project Billing | B2B Subscription Billing |
| Aggregate charges of all types into periodic invoices for each customer | One-Time Billing | Complex Usage Billing |
| APIs or UI fragments to support a billing portal for customers | Service Contract Mgmt (Assisted) | Enterprise-Grade Billing |
| Assisted channel quoting, ordering and service contract maintenance. | Invoicing | Mixed Billing |
| Revenue recognition | Service Contract Mgmt (Assisted) | B2C Subscription Billing |
| Generate periodic fixed charges. | Fixed Recurring Billing | |
| Delivery of marketing messages via the invoice. | Payment Collection and Dunning | |
| Revenue Recognition | Global Deployment | |
| Capture payment for an invoice. | Complex Service Contract | |
| Ingest usage data, rate it and generate usage charges | Usage Billing | |
| Integrate received revenue with a general ledger system | Extensibility | |
| Integrate received revenue with a general ledger system | ||
| Self-service quoting, ordering and service contract maintenance | ||
| Churn prediction and churn prevention. |
Step 3: Shortlist Vendors to be Evaluated Based on Analysis
Both Gartner and Forrester evaluates the vendors on certain set of criteria. These reports which have the detailed list of criteria and explanation of evaluation can be used to shortlist a list of vendors and establish a set of initial requirements based on which next steps can be initiated
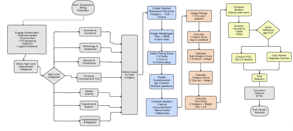
Step 4: Finalize requirements and create evaluation methodology
Following is a step-by-step approach at high level
- Create a list of requirements for the subscription management and recurring billing after discussing with the stakeholders and others
- Enlist all requirements covering Business & Functional, Technology, Security and Compliance, Financials, Commercial and TCO, Vendor Viability, Operations, Implementation.
- Clearly define scope of each of these high level requirements
- Create a comprehensive list Category, sub category and criteria under these high level classification
Following chart shows the various steps invplved in the evaluation process

Following table gives a a comprehensive list of High-Level Area, Sub section, Evaluation Category and sub-category/criteria that is being evaluated
| # | High-Level Area | Section | Evaluation Category | Sub-Category / Criteria |
|---|---|---|---|---|
| 1 | Business & Functional | Subscription Lifecycle Management | Subscription Operations | Create, activate, suspend, resume, cancel subscriptions |
| Mid-term upgrades/downgrades with proration | ||||
| Renewals (manual, auto-renew, evergreen) | ||||
| Multiple subscriptions per account | ||||
| Contract amendments and co-terming | ||||
| Self-service subscription changes | ||||
| 2 | Business & Functional | Product Catalog & Pricing | Monetization Flexibility | Tiered, volume, graduated pricing |
| Bundles, add-ons, and packaging | ||||
| Discounts, promotions, coupons | ||||
| Price versioning and effective dates | ||||
| Configuration without custom code | ||||
| Contract-specific pricing | ||||
| 3 | Business & Functional | Usage-Based & Hybrid Billing | Usage Monetization | Usage event ingestion (API, batch, streaming) |
| Usage aggregation and normalization | ||||
| Rating rules and thresholds | ||||
| Overage handling and caps | ||||
| Subscription + usage hybrid models | ||||
| Minimum commitments and drawdowns | ||||
| 4 | Business & Functional | Billing & Invoicing | Charge Generation | Recurring, one-time, and usage charges |
| Billing frequency flexibility | ||||
| Proration accuracy | ||||
| Invoice preview and validation | ||||
| Consolidated and split invoicing | ||||
| Credit notes, adjustments, reversals | ||||
| 5 | Technical | Platform Architecture | Core Platform | Cloud-native, multi-tenant design |
| API-first architecture | ||||
| Event-driven capabilities | ||||
| Configuration vs customization balance | ||||
| Extensibility (rules, workflows, plug-ins) | ||||
| 6 | Technical | Integration Ecosystem | Enterprise Connectivity | CRM integration (Salesforce, Dynamics) |
| ERP / GL integration (SAP, Oracle) | ||||
| Tax engine integration (Avalara, Vertex) | ||||
| Payment gateway integrations | ||||
| Data warehouse / analytics integration | ||||
| Prebuilt vs custom connectors | ||||
| 7 | Technical | Scalability & Performance | Non-Functional Capabilities | Subscriber and transaction scalability |
| Usage event throughput | ||||
| Batch vs real-time processing | ||||
| High availability and fault tolerance | ||||
| Disaster recovery and failover | ||||
| 8 | Security & Compliance | Security Architecture | Platform Security | Identity & access management (RBAC, SSO) |
| Data encryption at rest and in transit | ||||
| Key management and secrets handling | ||||
| Network security and isolation | ||||
| 9 | Security & Compliance | Compliance & Regulatory | Regulatory Readiness | PCI-DSS compliance |
| SOC 1 / SOC 2 Type II | ||||
| ISO 27001 certification | ||||
| GDPR / CCPA compliance | ||||
| Data residency and sovereignty | ||||
| 10 | Security & Compliance | Audit, Controls & Resilience | Risk Management | Audit trails and change logging |
| Segregation of duties | ||||
| Financial controls | ||||
| Business continuity planning | ||||
| Incident response processes | ||||
| 11 | Finance | Revenue Recognition | Financial Compliance | ASC 606 / IFRS 15 support |
| Performance obligation modeling | ||||
| Revenue allocation and deferral | ||||
| Contract modifications impact | ||||
| Revenue schedules and reporting | ||||
| 12 | Finance | Financial Integration | Finance Systems Integration | GL posting automation |
| Multi-entity accounting | ||||
| Multi-currency handling | ||||
| Tax calculation and reporting | ||||
| Period close support | ||||
| 13 | Finance | Financial Reporting & Controls | Financial Operations | Revenue leakage prevention |
| Billing accuracy controls | ||||
| Audit readiness and traceability | ||||
| Standard and custom financial reports | ||||
| 14 | Operations | Admin & Business UX | Usability | Admin UI usability |
| Role-based access | ||||
| Bulk operations | ||||
| Error visibility and resolution | ||||
| Operational dashboards | ||||
| 15 | Operations | Automation & Workflow | Operational Efficiency | Workflow configuration |
| Exception handling automation | ||||
| Notifications and alerts | ||||
| Scheduled jobs and batch processes | ||||
| 16 | Operations | Change & Release Management | Operational Stability | Configuration promotion across environments |
| Upgrade impact management | ||||
| Backward compatibility | ||||
| Documentation and training | ||||
| 17 | Vendor | Product Vision & Roadmap | Strategic Alignment | Roadmap clarity and cadence |
| Investment in innovation (AI, analytics) | ||||
| Usage billing roadmap | ||||
| Platform extensibility direction | ||||
| 18 | Vendor | Market Presence & Ecosystem | Market Strength | Industry focus |
| Customer size alignment | ||||
| Geographic coverage | ||||
| Partner and SI ecosystem | ||||
| 19 | Vendor | Customer Proof & Support | Execution Credibility | Reference customers |
| Support SLAs | ||||
| Professional services quality | ||||
| Community and knowledge base | ||||
| 20 | Commercials | Licensing & Pricing Model | Commercial Structure | Subscription vs usage-based pricing |
| Transaction and overage fees | ||||
| Contract flexibility | ||||
| Pricing transparency | ||||
| 21 | Commercials | Total Cost of Ownership | Long-Term Economics | Implementation cost |
| Integration cost | ||||
| Ongoing operations cost | ||||
| Scaling cost over time | ||||
| Upgrade and support cost | ||||
| 22 | Delivery (Optional) | Implementation Approach | Delivery Capability | Implementation methodology |
| Time to value | ||||
| Partner availability | ||||
| Risk mitigation approach | ||||
| 23 | Delivery (Optional) | Training & Support | Enablement & Support | Training programs |
| Documentation quality | ||||
| Support responsiveness | ||||
| Post-go-live support model |
Step 5: Decide on weightage for each high level category and break down high level weightage categories and sub categories
Level 1 → High-Level Sections ( This should add upto 100%)
| High-Level Section | Weight (%) |
|---|---|
| Business & Functional Capabilities | 30 |
| Technical Architecture & Integration | 20 |
| Security, Risk & Compliance | 15 |
| Finance, Accounting & Revenue Ops | 15 |
| Operations & Usability | 8 |
| Vendor Strategy & Viability | 7 |
| Commercials & Total Cost of Ownership | 5 |
| Total | 100 |
Level 2 → Evaluation Categories (Rolled Up)
1. Business & Functional Capabilities (This should add upto 30% which is the maximum for this level)
| Evaluation Category | Weight (%) | Roll-up Logic |
|---|---|---|
| Subscription Lifecycle Management | 8 | Sum of lifecycle sub-criteria |
| Product Catalog & Pricing | 10 | Pricing & packaging importance |
| Usage-Based & Hybrid Billing | 7 | Usage monetization capability |
| Billing & Invoicing | 5 | Charge accuracy & flexibility |
| Subtotal | 30 |
2. Technical Architecture & Integration (This should add upto 20% which is the maximum for this level)
| Evaluation Category | Weight (%) | Roll-up Logic |
|---|---|---|
| Platform Architecture | 8 | Core platform quality |
| Integration Ecosystem | 7 | Enterprise connectivity |
| Scalability & Performance | 5 | Volume & resilience |
| Subtotal | 20 |
3. Security, Risk & Compliance (This should add upto 15% which is the maximum for this level)
| Evaluation Category | Weight (%) | Roll-up Logic |
|---|---|---|
| Security Architecture | 6 | Platform security controls |
| Compliance & Regulatory | 5 | Certifications & privacy |
| Audit, Controls & Resilience | 4 | Risk & audit readiness |
| Subtotal | 15 |
4. Finance, Accounting & Revenue Operations (This should add upto 15% which is the maximum for this level)
Decide on a rating scale for criteria and a score for each rating in the scale 1 to 5
| Evaluation Category | Weight (%) | Roll-up Logic |
|---|---|---|
| Revenue Recognition | 7 | ASC 606 / IFRS 15 |
| Financial Integration | 5 | ERP & accounting |
| Financial Reporting & Controls | 3 | Accuracy & audit |
| Subtotal | 15 |
5. Operations & Usability (This should add upto 8% which is the maximum for this level)
| Evaluation Category | Weight (%) | Roll-up Logic |
|---|---|---|
| Admin & Business UX | 4 | Day-to-day usability |
| Automation & Workflow | 3 | Operational efficiency |
| Change & Release Management | 1 | Stability & upgrades |
| Subtotal | 8 |
6. Vendor Strategy & Viability (This should add upto 7% which is the maximum for this level)
| Evaluation Category | Weight (%) | Roll-up Logic |
|---|---|---|
| Product Vision & Roadmap | 3 | Strategic alignment |
| Market Presence & Ecosystem | 2 | Vendor maturity |
| Customer Proof & Support | 2 | Execution credibility |
| Subtotal | 7 |
7. Commercials & Total Cost of Ownership (This should add upto 5% which is the maximum for this level)
| Evaluation Category | Weight (%) | Roll-up Logic |
|---|---|---|
| Licensing & Pricing Model | 3 | Cost transparency |
| Total Cost of Ownership | 2 | Long-term economics |
| Subtotal | 5 |
Step 6: Assign relative weightage among for sub-category/criteria for each evaluation category
Example : Subscription Lifecycle Management (8%)
| Sub-Criteria | Relative Weight | Contribution to Total | Rating for Vendor A | Score for Vendor A | Rating for Vendor B | Score for Vendor B | Rating for Vendor C | Score for Vendor C |
|---|---|---|---|---|---|---|---|---|
| Create, activate, suspend, resume, cancel subscriptions | 25% | 2.0% | 5 | 1 | 4 | 0.8 | 5 | 1 |
| Mid-term upgrades/downgrades with proration | 20% | 1.6% | 5 | 0.8 | 4 | .64 | 3 | .48 |
| Renewals (manual, auto-renew, evergreen) | 20% | 1.6% | 5 | 0.8 | 4 | .64 | 3 | .48 |
| Contract amendments and co-terming | 15% | 1.2% | 5 | 0.6 | 3 | .36 | 3 | .36 |
| Multiple subscriptions per account | 10% | 0.8% | 5 | 0.4 | 3 | .24 | 3 | .24 |
| Self-service subscription changes | 10% | 0.8% | 5 | 0.4 | 4 | .32 | 4 | .32 |
| Total for Subscription Lifecycle Management | 100% | 8.0% | 30 | 4.0 | 22 | 3 | 21 | 2.88 |
Step 7: Decide on a rating scale for criteria and a score for each rating in the scale 1 to 5
1 = Not supported
2 = Limited / heavy customization
3 = Supported (acceptable)
4 = Strong / configurable
5 = Best-in-class / proven at scale
Step 7: Evaluate Criteria and assign rating
Create questionnaire against each criterion and assign rating for each of the question. These questions can elaborate on each of the criteria so that one can distinctly rate the capability describing the criteria into one of the ratings listed above from 1 to 5. Calculate score for each criterion and calculate the final score for each sub category, category and high level classification. See the table above how this has been calculated for Subscription Lifecycle Management
Rating for Sub Criteria = Vendor Rating (1 to 5) × Sub-Criteria Relative Weight × Category Weight
Final Vendor Score = Σ (Rating × Sub-Criteria Weight × Category Weight × Section Weight)
Conclusion
This article explains a systematic approach to evaluate capabilities as we have demonstrated above
The process explained here should be taken as guideline only. This is because the context for the evaluation varied from case to case and this determines the methodology to be adopted. Nevertheless , any evaluation approach should be based on scientific ,rational and repeatable methodology so that subsequent iterations can improve the clarity and accuracy of the process from the base line and possibly facilitate making right decisions in selecting the appropriate products and services for the capability.
The approach also depends on availability of data, personnel etc and also how much time and effort and money can be allocated to conduct the analysis. A shorter form of this approach can be tailored for q quicker or a higher level analysis
